许多亚马逊卖家计划在亚马逊上销售时,不可避免地会问的一个问题是“在亚马逊上销售要花多少钱?”
毕竟,如果您要在世界上最大的跨境电商平台上销售,您就希望确保能够盈利。
2024 年 FBA 费用更新:亚马逊宣布了 2024 年美国推荐和亚马逊配送费用的一系列变化。请阅读下文以了解有关每次更新的更多信息。

联系Bizistech客服免费计算您的亚马逊FBA费用。
所有亚马逊卖家必须支付的FBA费用
无论您是 FBA 还是 FBM 卖家,这些都是您开始销售时必须支付的亚马逊卖家费用。
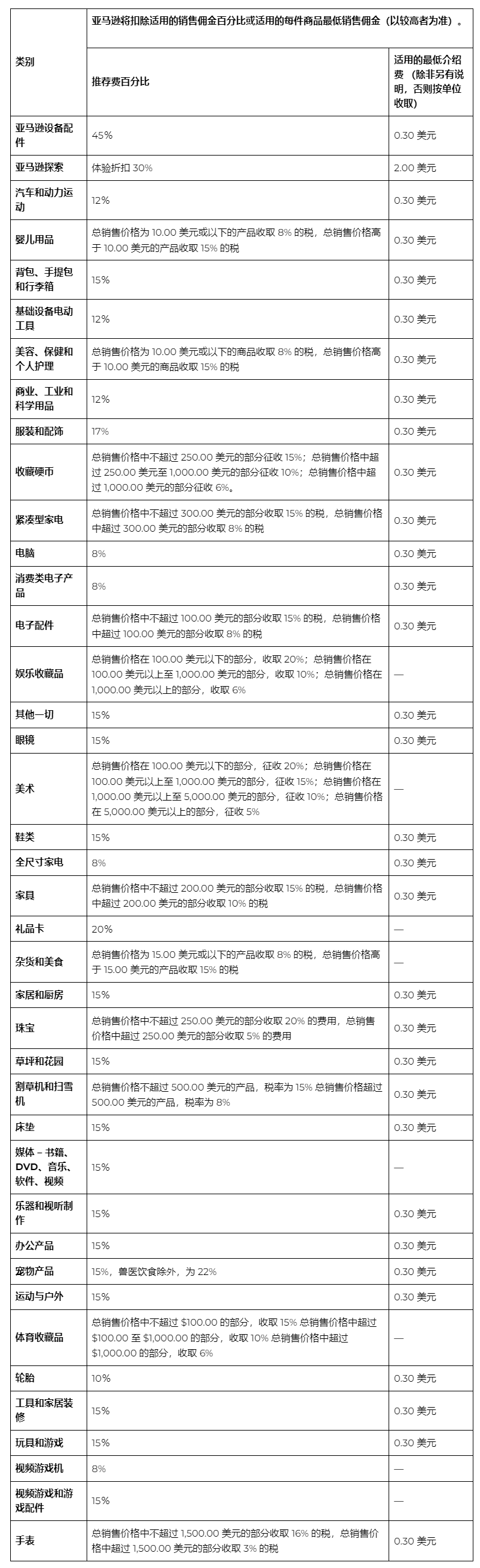
推荐费
推荐费是亚马逊平台上每售出一件商品支付给亚马逊的“佣金”。通常,此费用是固定百分比,通常为 15% 或更低。
不过,您不必预先支付这些费用。因为,销售完成后,推荐费将从您的亚马逊账户中扣除。
2024 年销售佣金更新:从 2024 年 1 月 15 日起,亚马逊将降低售价低于 20 美元的服装产品的销售佣金。对于售价低于 15 美元的商品,他们将把销售佣金从 17% 降低至 5%。对于售价在 15 美元至 20 美元之间的商品,他们将把销售佣金从 17% 降低至 10%。
以下是亚马逊当前的推荐费用清单:

在进行产品研究时,可以使用工具准确估算亚马逊的费用,并计算出您在亚马逊上销售的成本。
每件商品单独收费或订阅费
亚马逊上有两种类型的卖家账户:个人账户和专业账户。
根据您所拥有的卖家账户类型,您必须支付亚马逊在您每次进行销售交易时向您收取的每件商品费用,或者您必须支付每月的订阅费。
1. 个人卖家每件商品费用
个人卖家每笔销售交易只需支付 0.99 美元的固定费用,而不是每月的订阅费。
与推荐费一样,这些费用您无需预先支付,在亚马逊上完成销售后,从亚马逊存入您亚马逊账户余额的金额中扣除。
2. 专业卖家订阅费
专业卖家无需为每件售出的产品支付费用,而是每月支付 39.99 美元的订阅费。但与个人卖家支付的费用一样,订阅费将从您的亚马逊账户余额中扣除。
如果您的账户中没有资金,那么金额将从您的信用卡中扣除。
3. 退款管理费
如果购物者要求对已付款的产品进行退款,并且亚马逊发放退款,亚马逊会收取处理费用。费用为 5.00 美元或退款金额的 20%,以较小值作为您需要支付的退款管理费。
与提到的其他费用一样,退款管理费将立即通过您的亚马逊账户余额支付,如果您的账户没有足够的钱来支付,则会从您的信用卡中扣除。
仅FBA卖家支付的费用
如果您是FBA卖家,以下这些就是您在亚马逊上支付的费用。
1. FBA费用
作为 FBA 卖家,您无需支付运费、搬运费或包装费来运送您的商品。亚马逊的配送员工会为您挑选、包装和运送您的商品。
为了支付这些费用,您需要支付亚马逊卖家费用,该费用取决于您产品的尺寸和重量。
从 2024 年 2 月 5 日开始,亚马逊将针对标准尺寸产品推出新的、更细致的价格表,并推出大型和超大尺寸等级。
从 2024 年 4 月 15 日起,标准尺寸和大型笨重尺寸产品的 FBA 配送费率将降低。下表显示了从 2024 年 2 月 5 日起适用的新费率和尺寸等级,以及从 2024 年 4 月 15 日起适用的新费率。
以下图表显示了亚马逊当前的FBA 费用:


服装类 FBA 配送费用


危险品配送费用

2. FBA仓储费
由于您的产品存储在亚马逊的配送中心,因此亚马逊会收取仓储费来维护您的库存。
FBA仓储费用有两种:月度和长期。
2024 年变化:据亚马逊称,“从 2024 年 4 月 1 日起,标准尺寸产品的非高峰期每月库存仓储费(1 月至 9 月)将降低每立方英尺 0.09 美元。这一变化将首先反映在 2024 年 5 月的 2024 年 4 月存储费用中。大型笨重或超大型(以前称为超大)产品的非高峰期每月库存仓储费以及标准尺寸、大型笨重和超大型产品的高峰期每月库存仓储费将保持不变。”
3. 每月仓储费
如果您在月底时在亚马逊仓库有库存,亚马逊会向您收取每月仓储费。如果您的亚马逊账户没有足够的资金来支付费用,这笔费用会从您的账户余额中扣除,或者从您的信用卡中扣除。
这些是在亚马逊配送中心存储产品的当前每月仓储费:

2023 年 4 月 1 日,亚马逊推出了月度仓储费的仓储利用率附加费。附加费基于仓储利用率,即过去 13 周内,您的平均每日库存量(以立方英尺为单位)除以平均每日发货量(以立方英尺为单位)。亚马逊会在给定月份的最后一天计算仓储利用率。
2024 年存储利用率附加费的变化:据亚马逊称,“从 2024 年 4 月 1 日起,我们将在存储利用率附加费中引入更细粒度的费用等级,并将开始向存储利用率超过 22 周的专业卖家收取费用。我们将从附加费中排除 0 至 30 天的库存。这一变化将首先反映在 2024 年 5 月对 2024 年 4 月发生的存储费用中。”




FBA 陈旧库存附加费(以前称为长期仓储费)
来自亚马逊:
2024 年 FBA 库存陈旧附加费的变化:“从 2024 年 2 月 15 日起,存储时间为 271 至 365 天的库存的库存陈旧附加费将增加。存储时间为 181 至 270 天的库存以及存储时间为 365 天或更长时间的库存的附加费将保持不变。”
亚马逊每月 15 日进行库存清理。在清理过程中,亚马逊会记录在其配送中心存放了181天或更长时间的商品。
对于存储时间为 181 天或更长时间的商品,亚马逊将向卖家收取库存附加费,具体取决于存储产品的年限。
就像每月仓储费一样,陈旧库存附加费也将在每月的同一天从您的亚马逊卖家账户余额中扣除,或者从您注册为亚马逊卖家时提供的信用卡中扣除。

注意:在亚马逊的繁忙季节,这些费用会增加,以便让卖家清除滞销库存。
低库存费用
从2024年4月1日起,亚马逊将引入一种新的低库存费用,该费用适用于相对于客户需求,库存持续较低的标准尺寸产品。
亚马逊表示,“当卖家的库存相对于销售量较低时,会影响我们在网络中分发产品的能力,降低配送速度并增加我们的运输成本。”
低库存费用只有在产品的库存水平相对于历史需求(称为历史供应天数)低于28天时才会适用。我们仅在长期历史供应天数(过去90天)和短期历史供应天数(过去30天)都低于28天(4周)时收取低库存费用。
例如,如果产品的短期历史供应天数超过28天,但长期历史供应天数低于28天,则不会收取低库存费用。
我们将在父产品级别计算历史供应天数指标,并将低库存费用添加到所有符合条件产品的FBA履行费用中。以下是低库存费用费率表。

FBA入库配置服务费
从2024年3月1日起,亚马逊将对标准尺寸和大型产品实施FBA入库配置服务费,以反映将库存分配到靠近客户的配送中心的成本。

只有 FBM 卖家才支付的费用
FBM 卖家不像 FBA 卖家那样需要支付单独的费用。但是,作为 FBM 卖家在亚马逊上销售的成本通常高于 FBA 卖家,因为 FBM 卖家必须自己存储、挑选、包装和运送产品。他们还必须处理自己的客户服务。
例如,如果Bizistech小星作为 FBA 卖家以 30 美元的价格出售不锈钢杯,Bizistech小星将支付 4.50 美元的推荐费和 5.06 美元的 FBA 费用。
如果Bizistech小星要以 FBM 卖家的身份销售相同的产品,我必须考虑运费(估计为 6 美元)和包装费(估计为 1 美元),使总履行成本达到大约 7 美元(这是在任何人工或仓储成本之前)。
在这种情况下,使用 FBM 运输的成本比使用 FBA 运输的成本更高。

要比较 FBA 和 FBM 成本,可以查看亚马逊的免费 FBA 收入计算器(如上图所示)。
机会成本: 您的人工成本是多少?
在为您的业务选择亚马逊 FBM 或亚马逊 FBA 履行方式时,您需要考虑人工成本。
作为 FBA 卖家,运输产品的劳动力成本已计入 FBA 费用。而 FBM 卖家则必须通过衡量机会成本来确定人工成本。(机会成本是一种基于花费在某项活动上的时间来估算成本的方法。)
估算在亚马逊上销售的机会成本最简单的方法是估算您作为雇员每小时的工资,然后乘以您完成这项操作所需的时间。
例如,如果您在日常工作中每小时赚取40美元,而完成亚马逊销售产品需要10分钟,那么机会成本就是6.67美元。
也许您实际上没有支付费用或雇佣他人,但这会花费您的时间,而时间就是金钱。
杂项服务费用
本文提到的最后一组费用是只有少数卖家必须支付的费用。不管您是亚马逊FBA卖家还是FBM卖家,都需要支付这些费用。
1. 结算费用
书籍、DVD、CD和蓝光光碟等媒体产品,每售出一件需要支付1.80美元的固定费用。只有专注于销售这些产品的卖家才需要关注这些费用。
和推荐费一样,结算费用是从销售收入中扣除的,所以您不需要提前支付这些费用。
2. 大批量商品发布费用
有数千个ASIN(亚马逊标准识别码)的卖家可能需要每月为每个符合条件的ASIN支付0.005美元的固定费用。但是,除非您有超过100000个商品,否则您不需要担心这些费用。
大批量商品发布费用和FBA存储费用同时支付。这些费用是从您的亚马逊账户余额中扣除的。如果您的账户余额不足,这些费用将从您的信用卡中扣除。
3. 租赁书籍服务费用
在亚马逊上租赁教科书的卖家,每租出一本教科书需要支付5.00美元的租赁书籍服务费。
和推荐费一样,租赁书籍服务费是在销售时扣除的,所以您不需要提前支付这些费用。
亚马逊 FBA 费用就介绍到这里,如果免费计算您的亚马逊FBA费用,或想了解更多关于如何启动、发展和运营您的亚马逊店铺,请立即联系Bizistech客服!
18126270479